大众娱乐新闻网,为您提供丰富的娱乐生活资讯,打造最全面的娱乐新闻网站!

大众娱乐新闻网

当前位置: 主页 > 星闻 > 制片人刘燕燕给狗署名《风筝》

制片人刘燕燕给狗署名《风筝》

时间:2021-06-25 14:08来源:网络整理 作者: 点击:
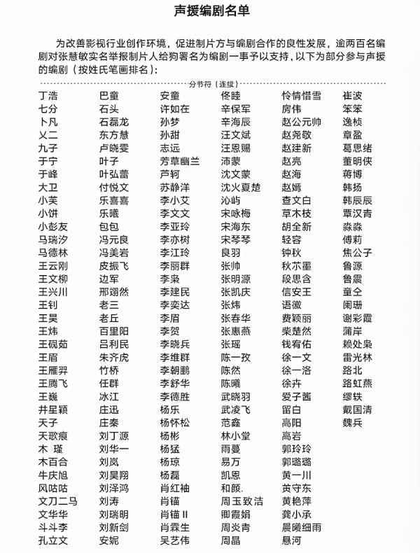
作家编剧张慧敏实名举报《马兰谣》制片人给家中宠物狗署名当编剧,得到了多位编剧的联署声援。 作家编剧张慧敏实名举报《马兰谣》制片人给家中宠物狗署名当编剧,得到了多位

作家编剧张慧敏实名举报《马兰谣》制片人给家中宠物狗署名当编剧,得到了多位编剧的联署声援。

  作家编剧张慧敏实名举报《马兰谣》制片人给家中宠物狗署名当编剧,得到了多位编剧的联署声援。是可忍孰不可忍。 著名编剧李亚玲在网上为同行发声,这是公然侮辱整个编剧群体,

  作家编剧张慧敏实名举报《马兰谣》制片人给家中宠物狗署名当编剧,得到了多位编剧的联署声援。是可忍孰不可忍。

制片人刘燕燕给狗署名《风筝》

制片人刘燕燕给狗署名《风筝》

制片人刘燕燕给狗署名《风筝》

  著名编剧李亚玲在网上为同行发声,这是公然侮辱整个编剧群体”,并表示:编剧不如狗的现实让人心寒!

制片人刘燕燕给狗署名《风筝》

  观众对电视剧的故事情节有着较高的期待,剧本在电视剧制作中就突显其重要性,是一剧之本。如果不能给予编剧群体相应的尊重、地位与收入,编剧就无法创作出好剧本,也就不能繁荣电视剧产业。

  通常剧本(包括版权转让、策划等前期)的开发费用应占整个项目制作预算的10%。具体来说,要根据编剧级别或特定剧本进行市场估价。不同级别的编剧开发剧本的价格有着显著差异。知名编剧的电视剧剧本一集在几万元不等,甚至更多。目前的现状是编剧在影视产业链上属于弱势群体,编剧被拖欠稿酬,著作权、署名权被侵犯屡见不鲜。

  《风筝》原著、编剧林宏也曾被制片人侵犯署名权多年。

  长篇小说《风筝》的作者林宏将同名电视剧《风筝》的出品方北京东方联盟等四家公司诉至法院,控告其侵犯了他的署名权。2019年12月,法院对此案一审宣判,判决北京东方联盟等公司在电视剧《风筝》上为林宏署名为编剧及原著作者,赔礼道歉并赔偿损失15万元。

  原著作者林宏与北京东方联盟公司双方约定的剧本创作及修改剧本的酬金共计30万元。

制片人刘燕燕给狗署名《风筝》

  然而,林宏收到的酬金为13万元。

制片人刘燕燕给狗署名《风筝》

  2021年6月,谍战剧《风筝》剧本署名权官司二审结束,终审判决证明原告林宏是《风筝》小说原著作者及剧本原创编剧。

------相关阅读----------------------------
阅读《制片人刘燕燕给狗署名《风筝》》的同时阅读:
发表评论
请自觉遵守互联网相关的政策法规,严禁发布色情、暴力、反动的言论。
评价:
表情:
验证码:点击我更换图片
栏目列表
最新内容